"

Handbok SystemQ affärssystem

Utbetalningar

Rutinen hanterar betalning av affärssystemets leverantörsfakturor

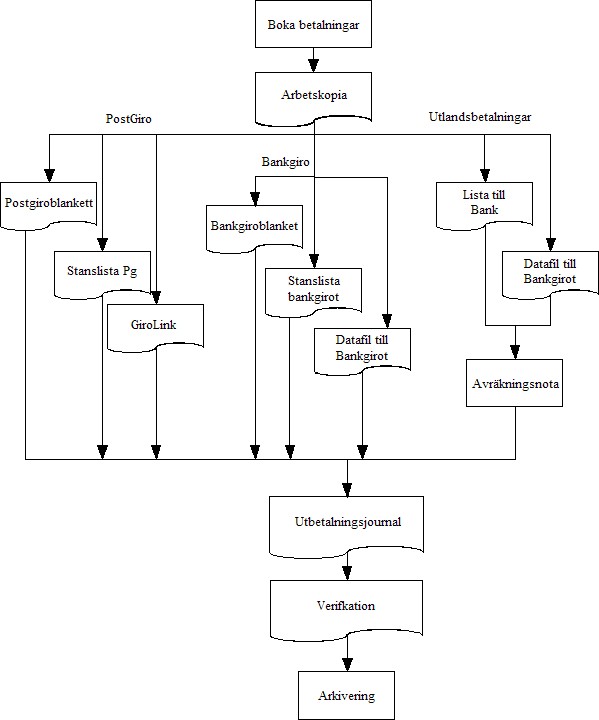
Utbetalningar i SEK sker i 4 steg med möjlighet till en genväg

  1. Boka betalningar för att välja vad som skall betalas
  2. Arbetskopia utskrift för att kontrollera vad man har bokat
  3. Utskrift av utbetalningsunderlag på bokade poster som har blivit utskrivna på arbetskopia
    1. Datafil till bankgirot
    2. Leverantörsbetalningar banklista (stanslista)
    3. eller någon av övriga
  4. Utbetalningsjournal med verifikation på betalningar som blivit utskrivna på utbetalningsunderlag.

Det finns även en genväg som gör att man kan hoppa över arbetskopia och utbetalningsunderlag. I Utbetalningsjournal under fliken Alternativ kan man markera "Bokför alla som är bokade utan krav på utskrift" med JA

Boka betalningar Väljer vilka fakturor som skall betalas. Ange belopp och betalningssätt. Visa bokade betalningar.
Arbetskopia utskrift Lista som visar bokade betalningar. Frisläpper bokade betalningar.
Datafil till bankgirot Skriver ut en lista över utbetalningar och skapar en datafil för överföring till bankgirot

Hanterar både svenska och utländska betalningar

Leverantörsbetalningar banklista (stanslista) Utskrift lista som kan användas som underlag för banken eller betalning över Internet
Utskrift bankgiroblankett Utskrift av bankgirblanketter på löpande bana
Utskrift stanslista postgirot Utskrift av lista över bokade postgirobetalningar som kan användas som underlag för fakturabetalningsservice
Utskrift postgiroblankett Utskrift av postgiroblanketter på löpande bana
Utbetalningsjournal med verifikation Utskrift av utbetalingsjournal som sammanställs till en verifikation som bokförses.

Arkivering av färdigbetalda fakturor

Utbetalningar utland

Utbetalningsunderlag för utland Lista över bokade utlandsbetalningarna som skall funger som underlag för att bankens skall kunna göra betalningarna
Registrera utländsk betalning av leverantörsfaktura Registrera avräkningsnotan som kommer från banken när dom har gjort utbetalningen. Beräkning av valutadifferanser. Frisläpper fakturan för bokföring